Tag: SysML

Two Sides of the Thinking Coin

As is often the case, it is the neglect of fundamental principles that is at the root of poor performance. Sports coaches often stress the return to fundamentals—the “blocking and tackling”—as the key to improving team performance. This is a recognition of the powerful effect that adherence to sound fundamental …

The Meaning is in the Metamodel

Our quest to transition to model-based systems engineering – and the larger transformation of the development lifecycle to digital engineering – centers on moving from relatively low-fidelity documents to higher fidelity, richer representations. In doing so, we can move from the ambiguity of documents to digital clarity, allowing us to …

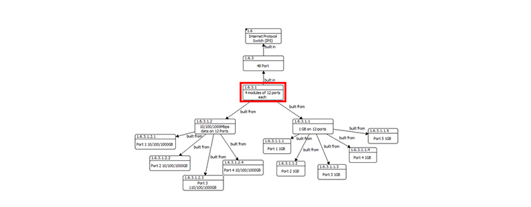
A Powerful Tool: The Spider Diagram

There is one tool in the system engineer’s toolkit that wields a great deal of power. Principal Systems Engineer Jeff Sili explains, in his latest blog post. From the post: One of the crucial skills an engineer needs to acquire is the ability to succinctly communicate a design. In the early …