Standards play an important role in the engineering and business community. Standards provide us with requirements for best practices derived from the community’s input. It is this support from the community which gives standards their significance. Customers often have to show their organizations how a particular systems engineering approach will meet various standards, leading to Vitech receiving many questions on the topic.
Within the systems engineering community the standard, ISO/IEC/IEEE 42010:2011 Systems and Software Engineering – Architecture Description, outlines what is expected in an architecture description that is used to create, analyze, and sustain architectures of systems. The Architectural Description (AD) is a framework for what is expected in creating methodologies such as STRATA™ and tools such as CORE™ and GENESYS™. Vitech provides the necessary elements to support the intentions of ISO 42010 with our STRATA methodology and our tools CORE and GENESYS.
ISO 42010 specifies a number of clauses that should be conformed to:
Architecture Description Identification and Overview
Our methodology and tools allow the identification of the system of interest and the recording of supplementary information associated with the architecture. For example, within CORE and GENESYS we can use the Component and Function elements to capture a description of the system of interest. Through the use of the attributes on these elements and other related elements we can capture supplementary information.

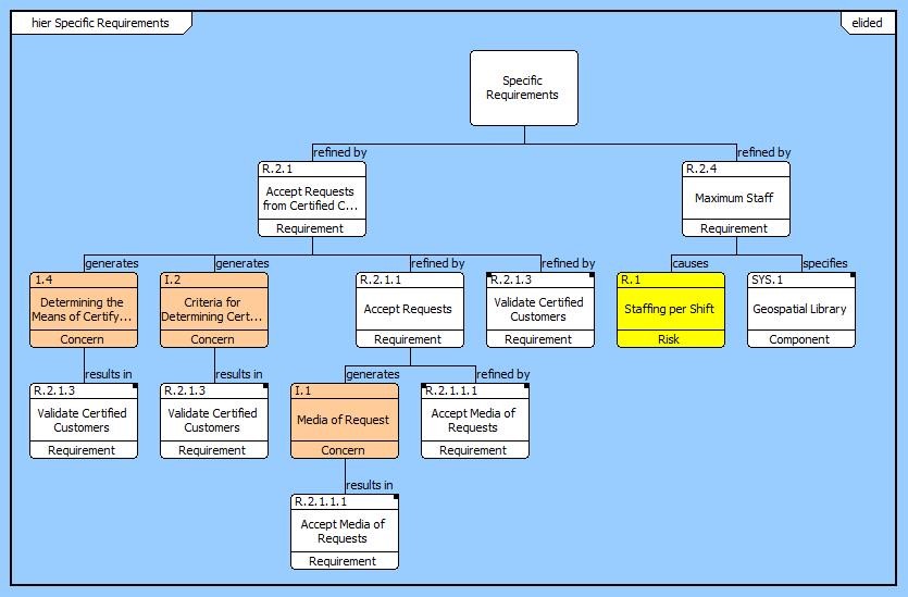
Identification of Stakeholders and Concerns
We are able to capture the stakeholders involved in the system through the use of the Organization and Component (of Type Human) elements. The broad range of concerns associated with the architecture can traced to the architecture along with the resolution of the concerns. For example, the Requirements, Concerns, and Risk elements are available to document concerns of the types described in ISO 42010.

Architectural Viewpoints
We use formal definitions for the viewpoints we provide to view the architecture of the system of interest. For example, we produce the SysML diagrams in accordance with the rules for those diagrams.

Architecture Views
Our methodology and tools allow different architecture views to be created using a variety viewpoints of interest to look at the different concerns associated with the system of interest. The architecture views are able to include the appropriate information on the system and the architecture. Our implementation ensures real-time consistency among the architecture views generated from the model of the architecture.

Architecture Models
Our System Definition Language (SDL) the language provides the formal conventions for the creation of the architecture models.

Architecture Relations
We support the needs for consistency within an AD through the application of formal consistency and completeness tests to be applied to the models making up a view. The definition of our SDL means that the correspondence between the AD and the elements used in the AD are formal specified. The rules associated with correspondence are captured with the tool schemas.
Architecture Rationale
Our STRATA methodology and our SDL meet the needs to provide a documented rationale for the architectural decisions made regarding the system of interest.
Architecture Frameworks and Architecture Description Language
Our tools provide an operational architecture schema, which provides the elements for architectures to be described in accordance with the DoD Architectural Framework (DoDAF). The elements and their relationships are formally specified within our SDL, which is our architecture description language.
Conclusion
Vitech’s CORE and GENESYS tools, and our STRATA methodology are built upon formal definitions, including our System Definition Language as well as industry definitions such as SysML. These formal definitions mean we can provide solutions that are consistent and able to meet industry standards, such as ISO 42010.
Reference: ISO/IEC/IEEE 42010:2011 Systems and Software Engineering – Architecture Description


