By Bethany Maddox, Customer Care Specialist
This week many of us will walk head-first into a glorious system problem that chefs, home cooks, and aspiring cooks face every year. How on earth do you get a traditional Thanksgiving dinner cooked with all dishes going on the table at the same time and all of them being hot?
I’ll admit I’ve failed on this a few times.
My most successful effort was when I living in a house with a double-oven, AND my neighbor offered her kitchen to the cooking effort as long as she was invited to dinner.
Let’s consider for a moment a traditional menu for my family: turkey, cranberry jelly, green bean casserole, sweet potatoes, and pumpkin pie. Three of those dishes have to be baked, all need to be done at the same time, and I have just one oven.
My grandmother taught me early on that I needn’t be restricted by the size or contents of my kitchen. She would sometimes cook big at the church kitchen, then bring things home. She also had a whole room in the basement with more kitchen appliances than your neighborhood kitchen store.
If I were to consider this dilemma from a systems perspective, my requirements might look something like this.

From this, I might consider my physical architecture, especially because my requirement specify a major component and place restrictions in that area. The requirement “cook in my kitchen at home” specifies “my kitchen” component. And here is the moment where the systems approach helps solve my problem.
I only have a single oven. I can’t use my neighbor’s oven. What I can do is use another small appliance. Here you see how my requirements are affecting my physical architecture. I’ve added a Turkey Roaster to my kitchen, something I’ll need to go buy. (See how this is really a middle-out effort?)

This is where the real fun begins. Now I need to address some concerns and risks. Concerns are things that we think we can fix or address. Risks are things that we probably can’t fix or address and represent uncertainty of achieving a milestone or performance parameter.
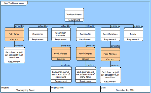
A major concern for my family is meeting the dietary needs of everyone who is coming to dinner. We have one dairy allergy, a preference for whole foods (meaning no canned cream of mushroom soup in the green bean casserole), a kid who is a very picky eater, and a neighbor who thinks ketchup is “nature’s most perfect food” and therefore drowns everything in it.
Thankfully, only one of those really needs addressed, the dairy allergy. But I’ll go the extra mile and add a concern for the picky eater.

I’ve captured the allergy concern and connected it to the requirements for the menu items that will need special consideration. I could have connected it directly to the Traditional Menu requirement, but I chose to go down a layer because I want to call special attention only to the menu items that will need adjustment.
Did you notice that I don’t have a requirement that every person be able to eat, or want to eat, every dish? I’m sane that way. (Or mean that way if you see things from my daughter’s perspective.)
The mission of my dinner is to gather my friends and family for a meal of thanksgiving and fellowship, not to stuff them. We’ve all tried to eat everything offered at one point in our lives and we’ve all paid the price. So, I think that if a person can eat at least 60% of the items offered that he/she will be satiated and still enjoy the meal.
Let’s resolve my concerns here by adding that requirement.

This gives me enough information to take to Pinterest.com to find my perfect holiday recipes.
There’s a few more things I should capture here before I start planning the actual cooking (aka – my system behavior), and that is the Risks of my meal. Remember that Concerns are things we can address. Risks are usually things we mitigate, but can’t fully resolve.
Anyone who has ever eaten dry turkey knows that over-cooking the bird is a big risk. I’ll need to keep this in mind as I plan my cooking day and put some things in place to help me.
A second risk is one you see on TV holiday specials all the time….the dog that’s big enough to pull the cooked turkey off the counter. My sweet dog, Bonnie, is such a loving beast. And she loves turkey. Here’s another risk. I’ll need a mitigation plan here, too, because letting the turkey rest after cooking is key to a moist and perfect bird.

I’m finally ready to begin planning for my cooking day. I’ve captured the requirements, considered the needs/preferences of my diners, and captured the risks I’ll need to mitigate.
While I’m sure a few readers are curious about how I would model the cooking functions, allocate it to the architecture of my system, and handle the ingredients as resources, I’ll leave that for another holiday post.
I want to close with showing you how I can output all of this information into an artifact that I can use in planning my next steps, and for sharing with my stakeholders (aka-hungry people.)
In this sample, the diagram immediately above is probably all that I need. I can just save the view as an image and move on. But what if my dinner was for 40 people? I’d have more requirements, more concerns, more risks…more of everything, and I doubt I could make sense of an image that large so I would start looking at techniques used for complex systems like layers of related images.
Risk mitigation is key to a successful meal, so I’d like a view of my risks separately from other details of my system. CORE’s Risk Output v1.1 will output the details of my risks and help me evaluate the level of risk in my system as a whole. At various stages of my system development, I’ll rerun this report to assess my system risk, and to ensure that I’m building risk mitigation in to my system.
Risks and Concerns Thanksgiving Dinner.docx (109.95 kb)
Finally, I’d like a view of my whole system, and CORE’s System Description Document (SDD) v2.5 is just right for this purpose. It’s robust enough to handle a missile system, and tailorable enough to meet my turkey needs. By down-selecting the sections when I run the report to only the relevant information, I can build a document that fully describes my system.
Thanksgiving Dinner_SDD_20141124.rtf (142.59 kb)
So, why is all of this important? Why would I take the time to share with my readers the planning of my holiday meal?
Is using CORE to plan my holiday meal akin to using a sledgehammer to drive a nail? Maybe it’s overkill?
Not in my opinion.
I use it because using CORE to solve everyday problems helps me to learn more about using it for complex problems. It helps me to practice the design process that I would use if modeling something more complex. It helps me to practice restraint in not going too deep too fast.
And it will help me to serve a better meal in a few days!


